全部
全部
新闻
医生
导师
图片
视频
问答
返回主站
科室首页
科室简介
科室动态
医生介绍
科普知识
GCP专业及PI信息
GCP及伦理审查工作指引
科室导航
内科系统
外科系统
急门诊系统
医技系统
综合科
心脏重症监护病房(CCU)
中医科
心血管内科一区
心血管内科二区
神经重症医学科
普儿科
呼吸与危重症医学科一区
呼吸与危重症医学科二区
重症医学科
重症医学科三区
中医肛肠科
神经内科一区
神经内科二区
神经内科三区
皮肤科
感染科
肿瘤科一区
肿瘤科二区
肿瘤科三区
消化内科一区
消化内科二区
内分泌代谢内科
血液风湿免疫科
康复医学科
放疗室
新生儿科
肾内科一区
肾内科二区
全科医学科
整形外科
胃肠外科一区
胃肠外科二区
神经外科一区
神经外科二区
神经外科三区
泌尿外科一区
泌尿外科二区
泌尿外科三区
脊柱外科一区
脊柱外科二区
妇科
眼科
外科ICU
烧伤外科
麻醉手术科
关节四肢骨病科
耳鼻喉科
胸外科
手足显微外科
乳腺科
口腔科
高压氧科
创伤骨科
心血管外科
甲状腺/血管外科
肝胆胰/肛肠外科
产科
小儿外/疝外科
整形外科门诊
药学门诊
疼痛门诊
生殖医学中心
急诊科
产前诊断中心
一门诊部
新福门诊部
水东湾分院门诊部
口腔科门诊
骨质疏松门诊
核医学科
内镜中心
放射科介入中心
放射科核磁共振区
放射科CT区
临床营养科
放疗中心
超声诊断科
放射科普放区
心电图科
碎石室
科研部
检验科
病理科
药学部
体检中心
神经电生理室
经颅多普勒室
临床技能培训中心
导管介入室
GCP及伦理审查工作指引 -
科研部
您的位置:
科研部
GCP及伦理审查工作指引
详细
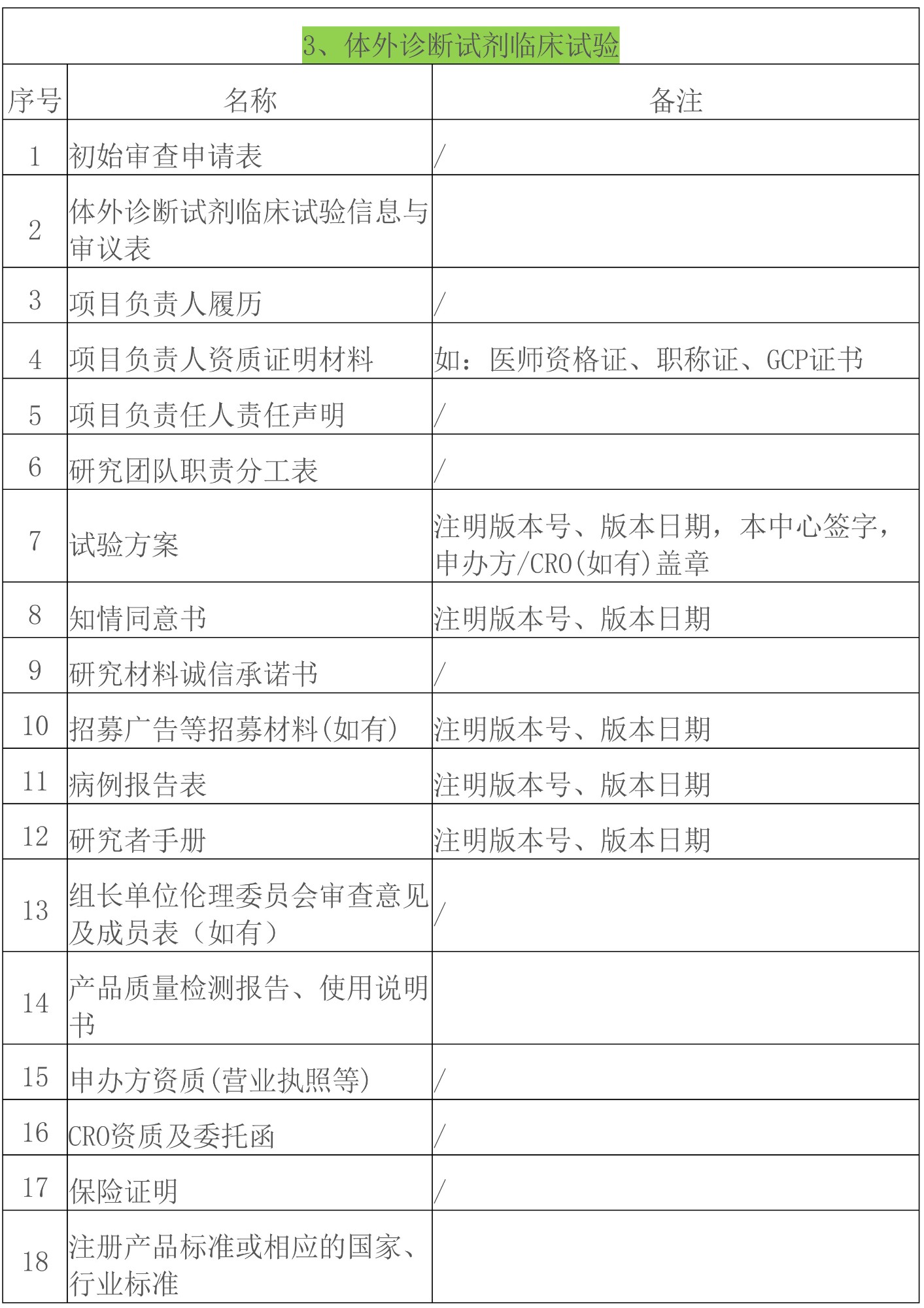
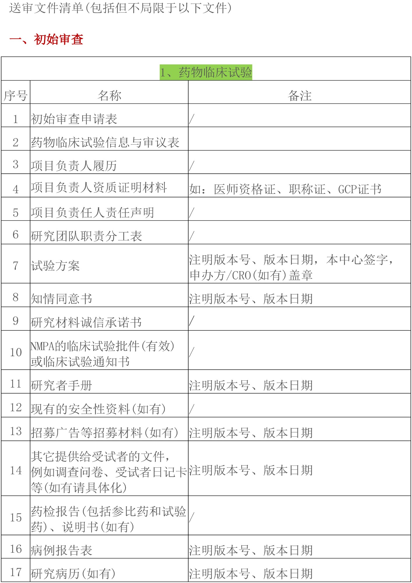
GCP项目伦理文件送审清单
发布时间:2025-11-10 15:15
本文来源: 全栏目管理员
分享到:
扫一扫 手机端浏览