茂医临床营养科中标“中华医学会肠外肠内营养学分会-医学营养研究基金”
发布时间:2024-11-27 08:44
本文来源: 全栏目管理员
分享到:
近日,中华医学会第十八届“肠外肠内营养学学术会议”在重庆召开。由中华医学会、中华医学会肠外肠内营养学分会(CSPEN)主办的“中华医学会第十八届肠外肠内营养学学术会议”在重庆盛大开幕。本次会议以“医学营养,规范创新”为主题,邀请了国内外相关领域的知名专家学者分享真知灼见和经验,促进我国肠外肠内营养学事业的蓬勃发展。

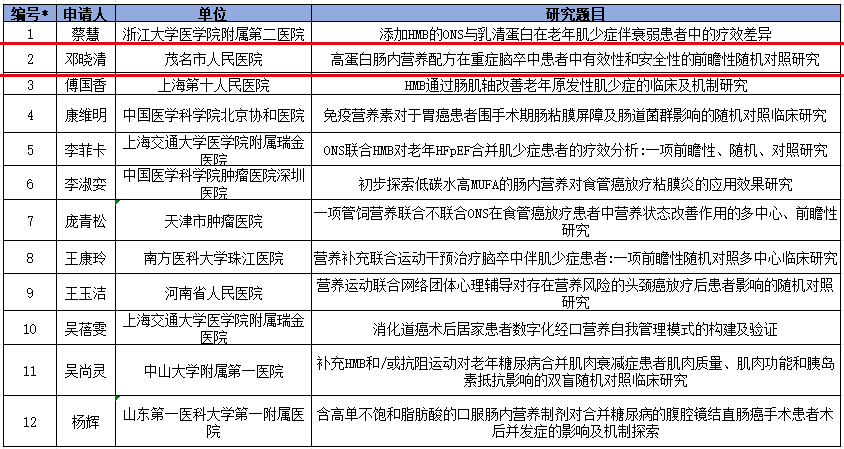
会上公布了“中华医学会肠外肠内营养学分会-医学营养研究基金”项目中标名单,该基金项目于2024年3月正式启动,于2024年5月31日截止申报。经专家评审委员会在兼顾科学性、创新性、可行性,依据评审标准对研究方案进行评审打分,全国共61家医院参选,最终评选出了12个研究课题(见下表)给予资助,茂名市人民医院是粤西地区唯一一家中标的医院。

茂名市人民医院临床营养科研究的课题由医院特邀广州市妇女儿童医疗中心刘喜红教授指导,由临床营养科团队古灼和主任技师、邓晓清副主任医师、陈佩佩技师、神经内科程文文以及科研中心周新娟等共同完成。本课题拟对重症脑卒中患者开展前瞻性、随机对照研究,观察高蛋白肠内营养配方在重症脑卒中患者中的疗效和安全性,为重症脑卒中的营养干预策略,提供科学依据。
据悉,该研究基金项目的实施,旨在促进临床营养科研、学术交流等活动,支持青年科研人员的项目落地,探索肠内营养治疗及热点营养素作用的新方向,完善医疗服务体系,推动我国临床营养事业的发展。
撰稿:周钰滢
编辑:钟钧宇
审核:陈 姝
扫一扫 手机端浏览

